你好,上海岸鹤基因科技有限公司欢迎你!
订货电话: 18621865486
搜索
全部产品类目
试剂
RNA提取相关
逆转录及荧光定量
DNA提取系列
质粒提取试剂盒
凝胶回收试剂盒
仪器
酶标仪
微量分光光度计
细胞计数
荧光定量仪
电转仪
电融合/电穿孔仪
PCR仪
凝胶成像系统
熔点仪
化学发光成像系统
封膜仪
桌面吸液器
温控家族
细胞培养类
电泳仪
恒温恒湿箱
荧光显微镜
研磨仪
离心机
小工具
Mini混匀仪
Curling迷你涡旋仪
恒温金属冰盒基座
BluSight 蓝光切胶仪
细胞孵育导热托架
eppendorf 艾本德移液器
Domi 迷你金属浴
Lab Storm 迷你涡旋
金属管架模块
磁力架
开盖器
耗材
封板膜
8联管/盖
Tips吸嘴
96孔PCR板
384孔PCR板
首页
产品中心
公司资讯
产品知识
技术资料
关于我们
公司介绍
人才招聘
服务方式
服务流程
支付方式
配送方式
售后服务
全部产品类目
试剂
RNA提取相关
逆转录及荧光定量
DNA提取系列
质粒提取试剂盒
凝胶回收试剂盒
仪器
酶标仪
微量分光光度计
细胞计数
荧光定量仪
电转仪
电融合/电穿孔仪
PCR仪
凝胶成像系统
熔点仪
化学发光成像系统
封膜仪
桌面吸液器
温控家族
细胞培养类
电泳仪
恒温恒湿箱
荧光显微镜
研磨仪
离心机
小工具
Mini混匀仪
Curling迷你涡旋仪
恒温金属冰盒基座
BluSight 蓝光切胶仪
细胞孵育导热托架
eppendorf 艾本德移液器
Domi 迷你金属浴
Lab Storm 迷你涡旋
金属管架模块
磁力架
开盖器
耗材
封板膜
8联管/盖
Tips吸嘴
96孔PCR板
384孔PCR板
首页
产品中心
公司资讯
产品知识
技术资料
关于我们
公司介绍
人才招聘
服务方式
服务流程
支付方式
配送方式
售后服务
联系我们
上海岸鹤基因
首页
产品中心
公司资讯
产品知识
技术资料
关于我们
服务方式
电话:18621865486
产品知识
首页
>
产品知识
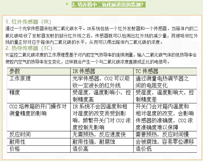
如何选择合适的二氧化碳培养箱?
类别: 产品知识 日期: 2023-06-13 作者: Editor
箱的
选择CO2培养箱主要从几个方面来考虑:CO2浓度、温度、湿度控制,污染物控制和操作便捷,以下就从这几个方面来概述CO2培养箱的功能。
加热
方式?
手机扫码可直接访问该页面
全部产品类目
试剂
RNA提取相关
逆转录及荧光定量
DNA提取系列
质粒提取试剂盒
凝胶回收试剂盒
仪器
酶标仪
微量分光光度计
细胞计数
荧光定量仪
电转仪
电融合/电穿孔仪
PCR仪
凝胶成像系统
熔点仪
化学发光成像系统
封膜仪
桌面吸液器
温控家族
细胞培养类
电泳仪
恒温恒湿箱
荧光显微镜
研磨仪
离心机
小工具
Mini混匀仪
Curling迷你涡旋仪
恒温金属冰盒基座
BluSight 蓝光切胶仪
细胞孵育导热托架
eppendorf 艾本德移液器
Domi 迷你金属浴
Lab Storm 迷你涡旋
金属管架模块
磁力架
开盖器
耗材
封板膜
8联管/盖
Tips吸嘴
96孔PCR板
384孔PCR板